When is the CMDB “Done”?
A CMDB traditionally is an inventory of the enterprise's IT assets, including their characteristics and dependencies. Some say a CMDB is "done" when all IT assets and their dependencies are registered and maintained. That, however, [...]
Keep IT as simple as possible: IT4ESM
A couple of months ago i surveyed 700+ IT tools. Every tool has its pros and cons, and everybody chooses their own solution. Enterprise Service Management is often the most expensive and worst-managed Architecture Domain [...]
ITIL Version 5, CSDM5, DevSecOps and IT4IT 3.0 Overlap
ITIL Version 5 was published in February 2026, and now people ask me how that aligns with DevOps, SecOps IT4IT 3.0 and CSDM5. The honest answer is: There appears to be no real alignment between [...]
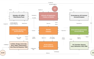
CSDM5 meets BusDevSecOps
ServiceNow's Common Service Data Model is currently a hot topic in the world of IT Management. I know a few people who have actually tried to read the CSDM whitepaper; there is even a CSDM [...]
When a ServiceNow Instance Becomes Unmanageable
If upgrading your ServiceNow instance takes months instead of weeks, if you cannot implement new modules without breaking existing functionality, or if your CMDB confuses AI more than it helps it, you are not alone. [...]
Out of the Box, or Not?
Enterprise platforms such as IT service management platforms, workflow platforms, and digital service platforms often accumulate complexity over time. This complexity usually arises from custom processes, bespoke integrations, uncontrolled customization, and duplicated functionality. To [...]






