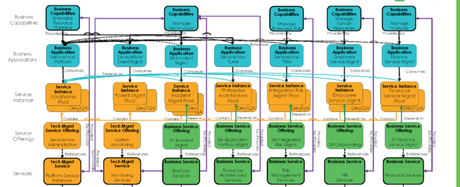
Going overboard with CSDM 5?
ServiceNow published a PowerPoint presentation with 132 slides with examples on how one could model the IT landscape accormodeoding to CSDM 5. Although I generally love CSDM, some appear to go overboard when modelling their IT landscape in ServiceNow. Let's take an example: How (not) to model the ServiceNow Platform in CSDM 5. The ServiceNow platform that is used for different types, sizes, maturities of companies, for different things, by different people, in different cultures, that often are using multiple process frameworks. The CSDM [...]



